July 18, 2013
By Micha Dror, Optical Designer
http://www.md-optics.co.il/
972-52-5866551+
Abstract: Mobile phone camera objective optical design, is a challenging task due to the requirements for small , compact and cost effective design. Small pixel CMOS camera, usage of aspheric injection plastic molded optics meet these challenging requirements. New technology of wafer level optics leads to even more cost effective optics but nowadays implement usually in VGA camera.
Mobile phone camera objective optical design, is unique in its requirements for small packaging and cost effective. Small packaging dimensions needed as mobile phones tend to be as thin as possible, and this leads to total optics length (first optical surface to image sensor) of 4-5mm. in order to reduce optics length, small pixel size is needed, which reduces image sensor format. This reduces the needed lens focal length:
f = D/(2*tang (ϴ/2))
Where: D - image sensor diagonal, ϴ - field of view.
Usually field of view (ϴ) is about 68°, and image sensor diagonal (D) 5.5mm, which leads to focal length (f) of 4.08mm, which can be designed in a total length of less than 5mm.
Resolution of optics measured in lp/mm. For 1.1um pixel size, the smallest cycle is two black and white pixels, in case of 1.1um pixel the cycle will be 2.2um which leads to spatial frequency of 1000/2.2 = 455lp/mm. This cutoff frequency is called Nyquist frequency (Ny). MTF specification of optics refer to this frequency, or lower frequencies for example half Nyquist frequency (Ny/2) of two black and two white pixels, 4.4um for 1.1 pixel size: 1000/4.4um = 227lp/mm.
Low cost phones uses a fixed focus objective. Smart phones usually use a focus mechanism, based on voice coil magnetic (VCM) technology. A motor based on a coil and permanent magnet. These modules are compact and cheap. New technologies emerging MEMS type (Tessera) and others.
Until recently some mobile phones employed Extended Depth Of Focus (EDOF) technology. This technology replaces the need of moving focus mechanism. The optics is designed to have lower MTF level, but with higher MTF for objects out of focus. Image processing can improve the overall camera MTF and imitates the mechanical moving lens focusing. This method has the big advantage of non moving parts but the performance is not good as the mechanical focusing.
Optical design should take into account following considerations:
F-number - low F-number improves camera performance at dim light. On the other hand it decreases depth of field, sensitivity to focus error and sensitivity to manufacture errors. Usually most cameras has F-number value of 2.4
focal length - as mentioned before, this is derived from image sensor format size and field of view requirements.
Distortion - Usually the requirement is not greater than 2% and TV distortion (departure from a line object) not more than 1%. Usually the distortion is negative to improve relative illumination (see next paragraph)
Relative illumination - For ideal lens decreases with field. For a 34degree half field the cosine is 0.829 which lead to 47% relative illumination at the edge field. Usually the requirement is not less the 50% (relative to center field of view). This can be increased above theoretical limit of cosine fourth low, by using negative distortion, which shrinks the image at the edge field and therefore increases light concentration.
Lateral color - Usually the requirement is not greater than 2 pixels. Practically most designs meet 1 pixel lateral color.
CRA (Chief Ray Angle) - Increases with field angle. In order for sensor to collect efficiently the light, a micro-lens array focuses the light on the pixel active area. The lens array is optimized for specific chief ray angles defined by camera vendor. Usually this data is defined for the optical design as the tendency is to use an on the shelf camera and to avoid a change in camera production line due to the optical design.
Manufacture guide lines - The optical design should take into account manufacturer guide line which may differ from manufacturer to manufacturer: Optical materials preferred by the manufacturer, maximum surface slope angles, minimal edge/center thickness, etc.
Tolerance analysis - This market is sensitive to cost and yield. Therefore extensive effort invested in order to reduce design sensitivity to manufacture/assembly error. Extensive simulation are made to estimate yield of production and finding the optimal tradeoff between performance and yield.
Two technologies used for lens are manufacture:
• Aspheric plastic injection molded optics: The plastic is melted to liquid (relatively low temperature of about 160°C) and injected to a mold. Plastic is less rigid and stable relative to glass. Therefore this technology is applicable for small lenses such as mobile phone optics. Larger lenses are produce from glass. Due to glass high melting temperature, the glass is heated to softening temperature and than compressed by a mold (compression molding). Plastic molding is less expensive than glass molding. On the other hand glass has wider optical choice of refractive index/Abbe properties which improves the optical design.
• Wafer level Low cost technology usually for VGA camera. This technology uses UV replication technology, where a liquid polymer is dispensed on the wafer and the lenses are imprinted by using a transparent stamp or mold and UV-light for curing. This method allows manufacture of large scale of lens arrays with a sub-micron surface accuracy on 10’’ wafer size. A mold with lens stamps is filled with liquid polymer. This mold is covered by glass wafer:

Removing mold after UV curing. ![]()
Repeating process on the opposite wafer side: 
Removing mold after UV curing.![]()
Combining several wafers, to create multiple lens system and inserting spacers between wafers (for simplicity on edge spacers shown and not all spacers needed between all lenses), and than cutting all the array into single channels (dashed line). See real design in the last design example. 
Design examples:
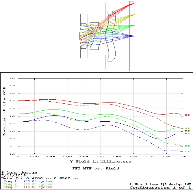
3 Mpixel, F2.0, 2.9mm sensor diagonal![]()
8 Mpixel, F2.4, 4.54mm sensor diagonal
3 Mpixel, F2.6, 4.6mm sensor diagonal ![]()
